校历
|
图书馆
|
精品课
|
书记信箱
|
校长信箱
首页
学校概况
学校简介
现任领导
学校章程
校园风光
机构设置
党群机构
行政机构
教学教辅机构
财经商贸学院
人文旅游学院
人工智能学院
信息工程学院
汽车工程学院
智能制造学院
马克思主义学院
继续教育学院
体育教学部
职业技能鉴定中心
心理健康教育中心
公共艺术教育中心
信息中心
招生就业
招生信息网
就业信息网
就业桥
新闻中心
新闻快报
通知公告
媒体关注
校园动态
学术动态
信息公开
联系我们
开拓者的足迹
首页
学校概况
学校简介
现任领导
学校章程
校园风光
机构设置
党群机构
行政机构
教学教辅机构
财经商贸学院
人文旅游学院
人工智能学院
信息工程学院
汽车工程学院
智能制造学院
马克思主义学院
继续教育学院
体育教学部
职业技能鉴定中心
心理健康教育中心
公共艺术教育中心
信息中心
招生就业
招生信息网
就业信息网
就业桥
新闻中心
新闻快报
通知公告
媒体关注
校园动态
学术动态
信息公开
联系我们
开拓者的足迹
×
新闻中心
新闻快报
通知公告
媒体关注
校园动态
新闻快报
当前位置是:
首页
->
新闻中心
->
新闻快报
->
正文
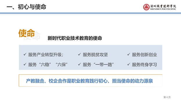
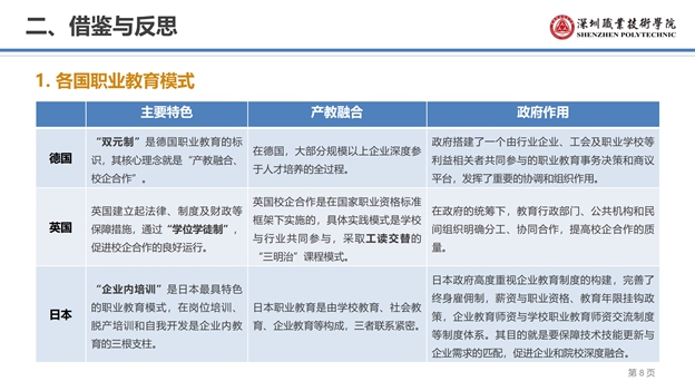
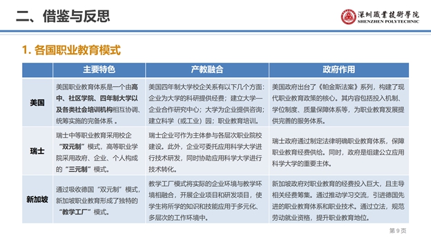
[组图]杨欣斌-特色产业学院——新时代职业教育产教融合的路径选择
作者:
发布时间: 2020-09-04
浏览次数:
上一篇:[组图]喜讯!我院赵中灏同志荣获中管院课题一等奖
下一篇:[组图]杨欣斌-深职院中国特色高水平高职学校建设方案