高职扩招考试公告
根据《河南省教育厅办公室关于做好高等职业院校扩招工作的通知》的要求,我院将于9月21日开始举行高职扩招单独招生考试。现将有关具体事项公告如下:
一、考试安排
时 间
| 考生类别
| 考试内容
|
|
9月21日
| 9:30-11:00
| 全日制
| 语、数、英综合
(共计150分)
|
9月21日
| 11:00-12:00
| 全日制
| 职业能力150分
|
9月21日
| 15:00-16:00
| 弹性学制
| 职业适应性150分
|
9月22日
| 9:30—10:30
| 弹性学制
| 职业适应性150分
|
二、准考证打印
请在考试之前进入郑州商贸旅游职业学院官方网站选择准考证打印或直接登录网址http://101.200.61.188:8082/login自行打印准考证。打印准考证注意事项:
1.首次进入系统需要完善信息,请填写真实信息,联系方式一定要保证正确,确认考试时间。
2.建议使用“谷歌浏览器”,“火狐浏览器”;使用360浏览器请打开兼容模式;如果使用电脑自带的IE浏览器无法打印,请更换为谷歌浏览器或者火狐浏览器。
3.咨询电话0371-67822631,67822632,67789995
三、考试要求
1.考生必须在考评人员的安排下,按序号持准考证及本人二代身份证进场考试。
2.考生自备黑色字迹的墨水笔,不得使用涂改用品。
3.考试前30分钟可进入考场;考试开始15分钟后,不得入场;考试期间不得提前交卷、退场。
4.考生入场后必须保持安静,不得在场内喧哗及随意走动。
5.考试结束后,不得在考场滞留,立即退场,严禁将试卷、草稿纸等带出考场。
6.考生必须遵守考场规则,若有违纪违规行为,将按相关规定处理。
7.请妥善保存准考证,录取后入学报到时,需上交准考证。
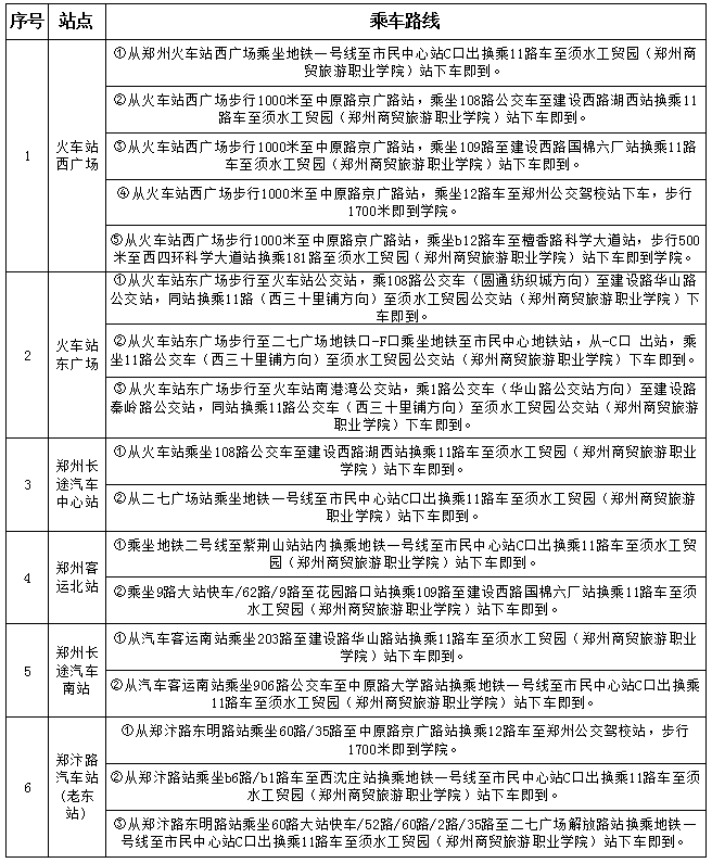
四、学院位置及乘车路线

