校历
|
图书馆
|
精品课
|
书记信箱
|
校长信箱
首页
学校概况
学校简介
现任领导
学校章程
校园风光
机构设置
党群机构
行政机构
教学教辅机构
财经商贸学院
人文旅游学院
人工智能学院
信息工程学院
汽车工程学院
智能制造学院
马克思主义学院
中专部
继续教育学院
体育教学部
职业技能鉴定中心
心理健康教育中心
公共艺术教育中心
信息中心
招生就业
招生信息网
就业信息网
就业桥
新闻中心
新闻快报
通知公告
媒体关注
校园动态
学术动态
信息公开
联系我们
开拓者的足迹
首页
学校概况
学校简介
现任领导
学校章程
校园风光
机构设置
党群机构
行政机构
教学教辅机构
财经商贸学院
人文旅游学院
人工智能学院
信息工程学院
汽车工程学院
智能制造学院
马克思主义学院
中专部
继续教育学院
体育教学部
职业技能鉴定中心
心理健康教育中心
公共艺术教育中心
信息中心
招生就业
招生信息网
就业信息网
就业桥
新闻中心
新闻快报
通知公告
媒体关注
校园动态
学术动态
信息公开
联系我们
开拓者的足迹
×
通知公告
新闻中心
新闻快报
通知公告
媒体关注
校园动态
通知公告
当前位置是:
首页
->
新闻中心
->
通知公告
->
正文
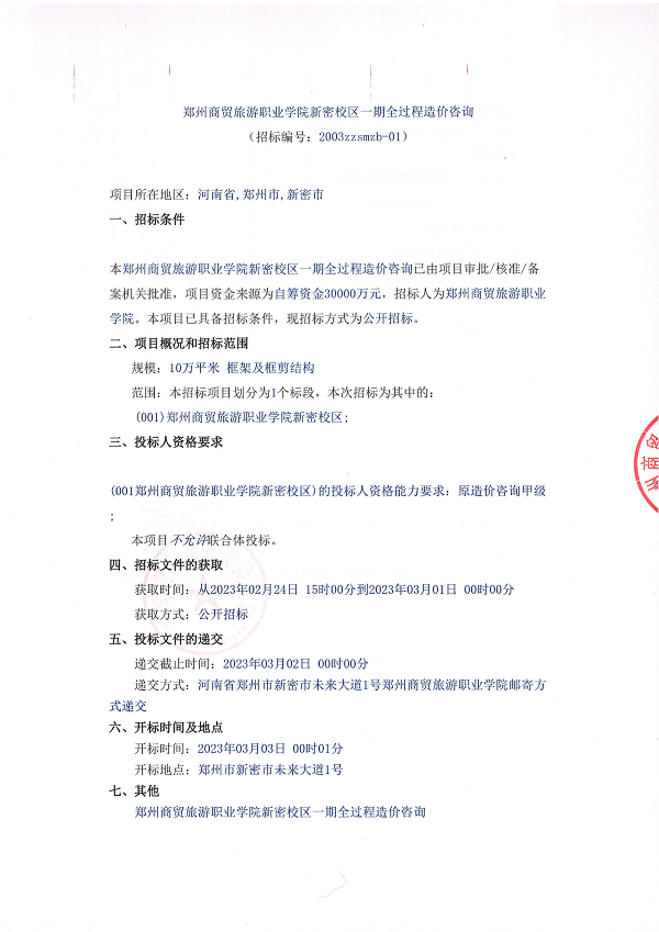
郑州商贸旅游职业学院新密校区一期全过程造价咨询
作者:
发布时间: 2023-02-27
浏览次数:
上一篇:郑州商贸旅游职业学院关于组织收听收看2023年全国“两会”的通知
下一篇:郑州商贸旅游职业学院2022届毕业生就业质量年度报告