设为首页
|
联系我们
|
加入收藏
首页
部门概况
工作职责
组织机构
思政教育
思想引领
立德树人
学生管理
资助育人
政策规定
助学贷款
兵役资助
奖助学金
规章制度
上级文件
校内制度
最新公告
相关下载
联系我们
首页
>
资助育人
>
助学贷款
>
正文
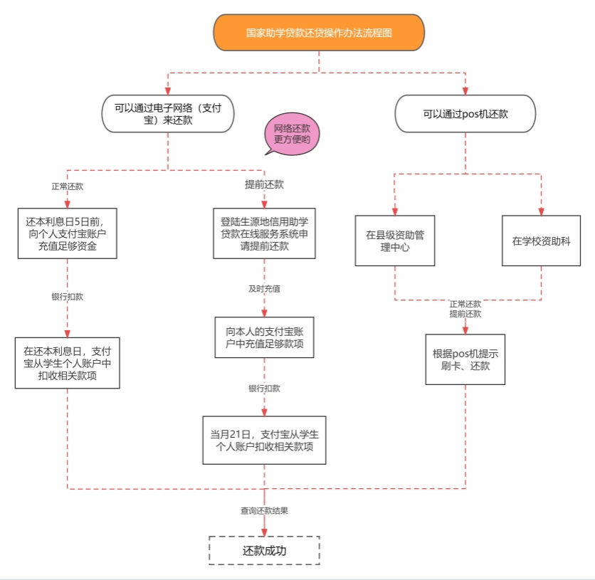
国家助学贷款还款操作方法流程图
作者:
时间:2024-08-09
点击数:
附件【
国家助学贷款还款操作方法流程图.pdf
】已下载
次
下一条:
国家助学贷款申请流程图